职业教育焊接技术与自动化专业教学资源库
Русский язык
English
注册用户数:
155836
教师用户数:
6453
学生用户数:
139904
企业用户数:
3135
社会用户数:
5643
活跃用户数:
11891
首页
专业中心
专业中心
焊接故事园
中国制造2025
竞赛园地
课程中心
课程中心
素材中心
培训中心
国际认证
企业信息库
职教立交桥
职教走出去
教师风采
虚拟仿真
建设动态
资源内容丰富 支持技术先进
可持续更新的智能、共享、动态的国家级教学资源库
企业信息库
Enterprise-College Cooperation
行业企业介绍
企业产品
企业案例
技术规范
焊接新技术
技术规范
/Enterprise-College Cooperation
您的位置:
首页
>
企业信息库
>
技术规范
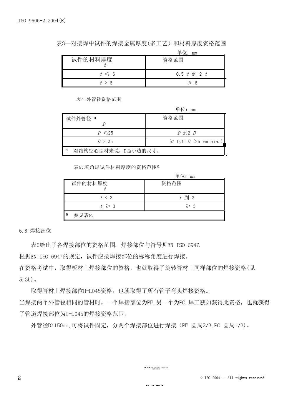
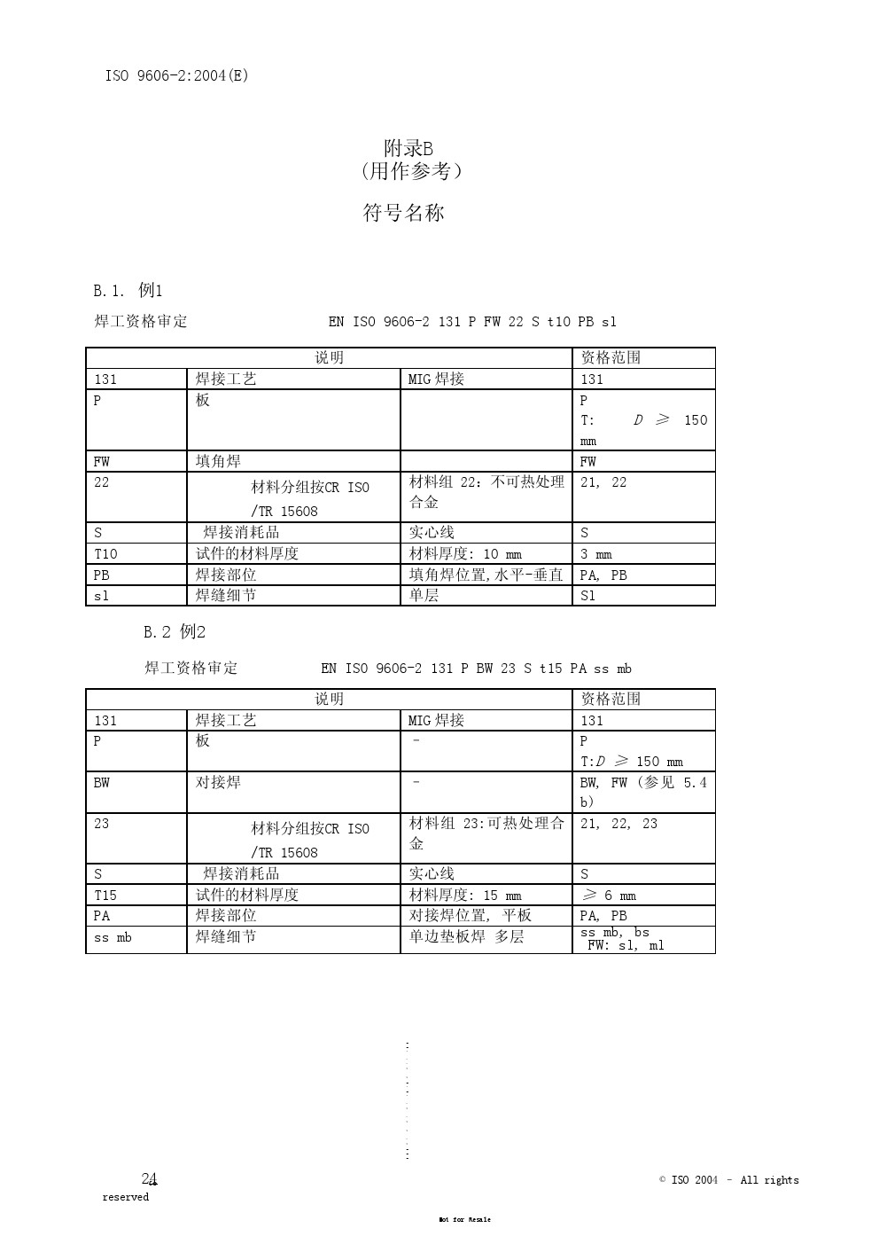
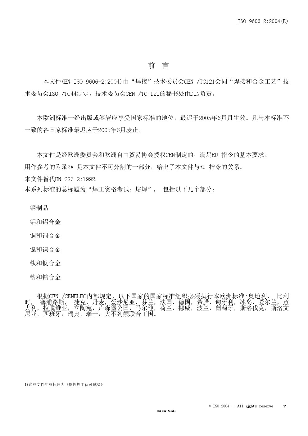
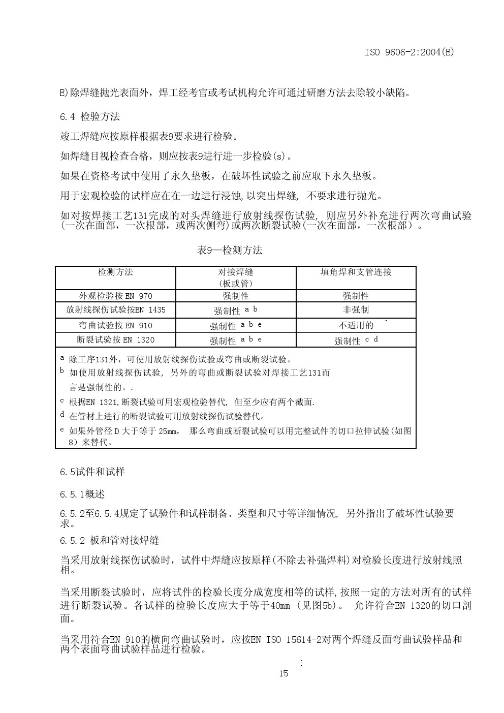
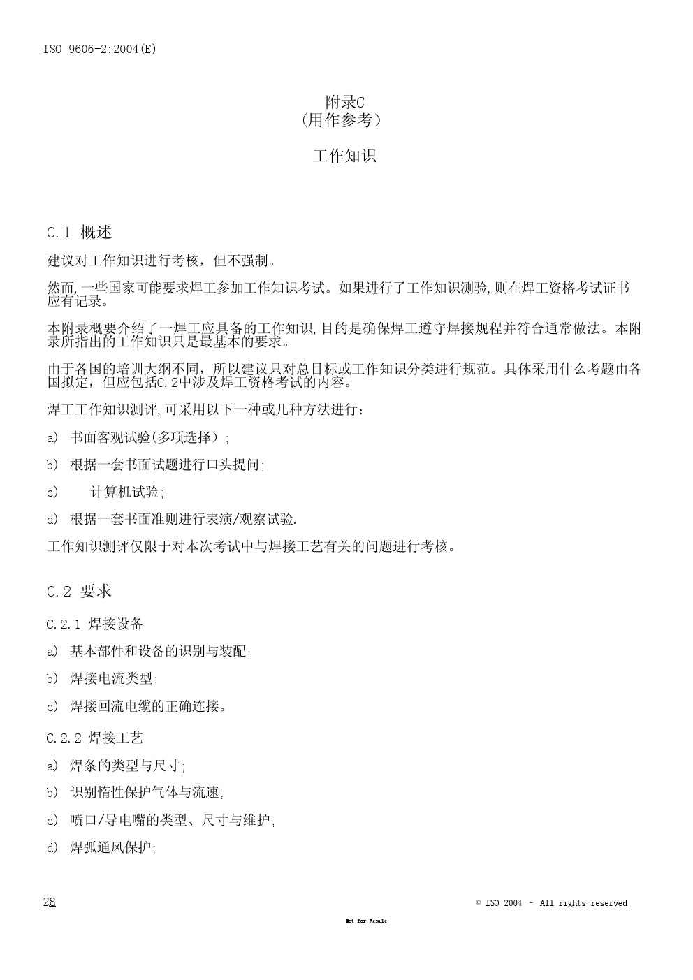
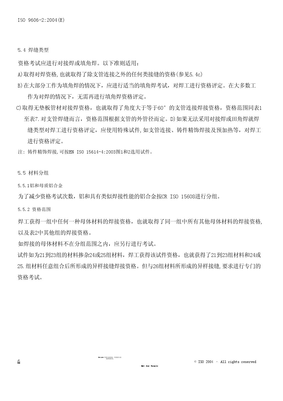
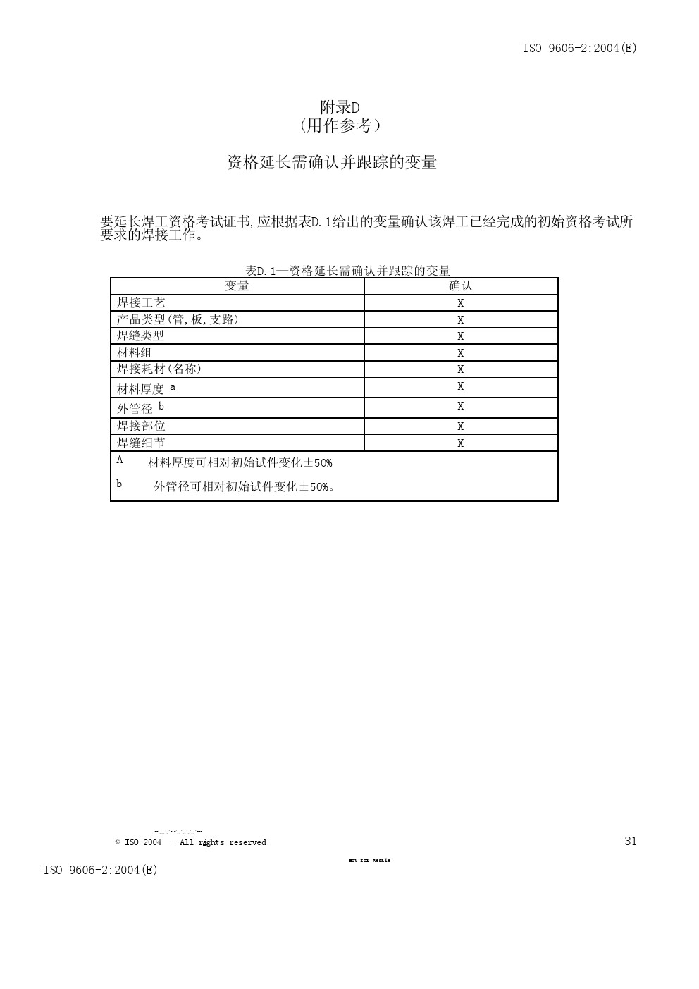
ISO9606-2:2004 焊接资格考试:熔焊 第二部分:铝和铝合金
发布时间:2018-01-29 浏览量:7636
Powered by
Yourphp